首页
公司概况
公司简介
组织结构
公司业务
安全评价
安全标准化咨询评审
清洁生产与能源评估
能源审计
工程咨询
资质证书
公司动态
法律法规
法律
规范
从业标准
信息公开系统
评价人员信息
管理制度
项目信息
机构信息
综合信息
事故案例
人力资源
联系我们
首页服务
首页
公司概况
公司简介
组织结构
公司业务
安全评价
安全标准化咨询评审
清洁生产与能源评估
能源审计
工程咨询
资质证书
公司动态
法律法规
法律
规范
从业标准
信息公开系统
评价人员信息
管理制度
项目信息
机构信息
综合信息
事故案例
人力资源
联系我们
首页服务
© 2017 Iron. All Rights Reserved.
云南总公司
Home
Content
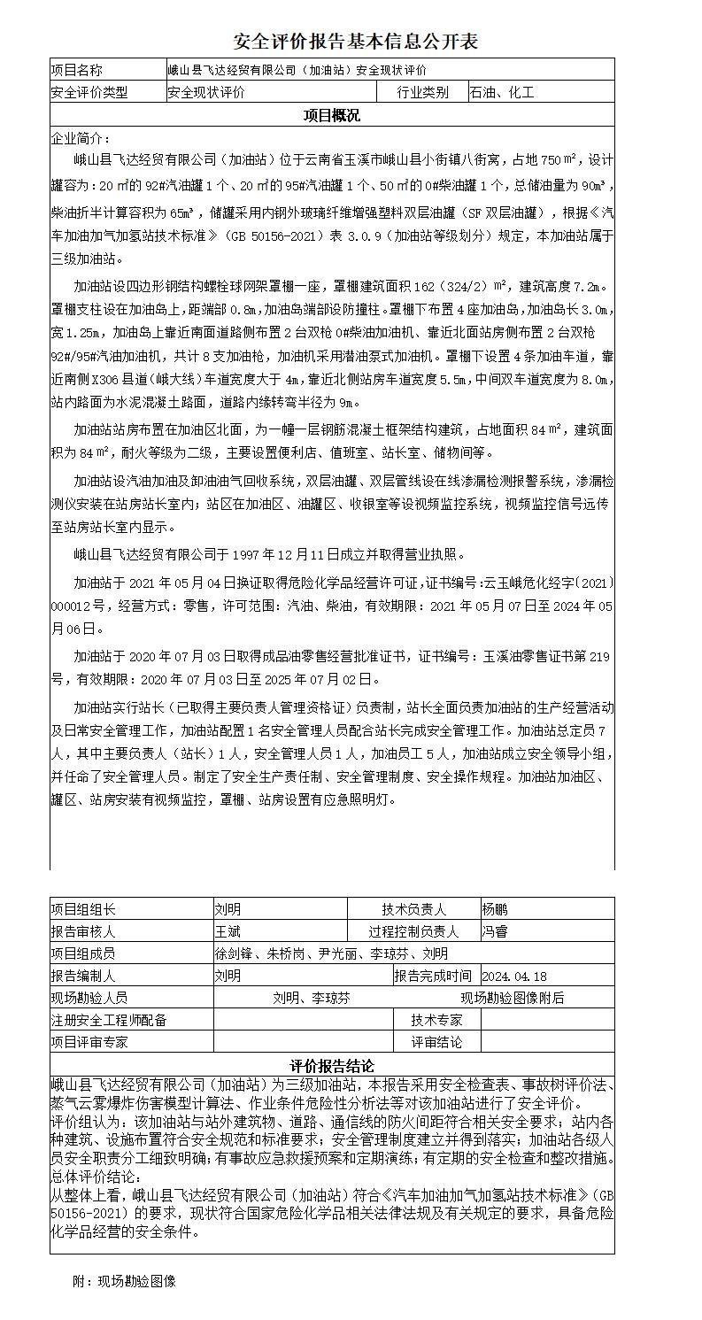
安全评价报告基本信息公开表峨山县飞达经贸有限公司(八街窝加油站)
版权所有 云南恒然安全技术有限公司
滇ICP备17007622号-2
公安备案号:53010302000350
网站建设
技术支持:
盈岚
咨询热线:15887007485(点击可一键拨号)